
In this edition of The LCGC Blog, Katelynn Perrault and James Harynuk discuss the technological needs one faces when setting up a workstation for chromatography data analysis.

In this edition of The LCGC Blog, Katelynn Perrault and James Harynuk discuss the technological needs one faces when setting up a workstation for chromatography data analysis.

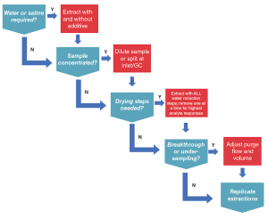
A generalized approach using DoE is presented for the optimization of DHS extraction parameters.

The authors present their observations from developing data-handling software for GC × GC separations.

Published: May 1st 2022 | Updated:

Published: May 3rd 2024 | Updated:

Published: September 1st 2002 | Updated: