
The comprehensive characterization of multispecific antibodies is essential to the development of safe and efficacious cancer treatments.


Analysis of Coumarin in Tobacco, Smokeless Tobacco Products, and Electronic Cigarette Liquids by Isotope Dilution LC–MS/MS

The comprehensive characterization of multispecific antibodies is essential to the development of safe and efficacious cancer treatments.

The authors developed a new analytical HPLC method using a silica hydride-based column to analyze mushrooms.

This method has greater sensitivity and a shorter LC analysis time than the AOAC method. It also requires less instrument maintenance, enhances column lifetime by requiring a smaller sample volume, and reduces cost by replacing acetonitrile with methanol in the mobile phase.

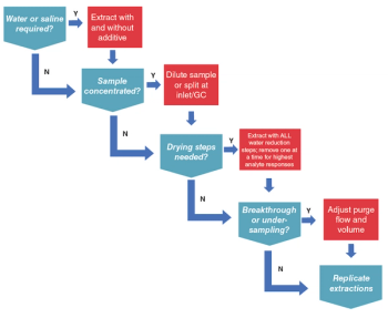
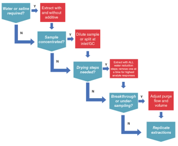
A novel LC–MS/MS method, with a dual ESI and APCI source using simple solvent extraction for sample preparation, was validated for analysis of 102 pesticides and 5 mycotoxins regulated by Colorado state in dried hemp.

Two-dimensional gas chromatography (GC×GC) and chemometrics are leading the way in new strategies on multivariate data analysis. Using GC×GC in untargeted analysis reveals how far the technique has advanced the field of separation science.

A column with chemically modified column hardware showed improvements in analytical performance for siRNA compared to a conventional stainless-steel column.

This article reviews a range of techniques available for separative analysis of mRNA therapeutics, their associated impurities, and delivery vehicles.

A harmonization of all conventional hold-up volume methods was successfully applied to RPLC, HILIC, AEX, and RP-AEX mixed-mode chromatography, regardless of the mobile phase.

Online monitoring of odour and taste components that occur at parts-per-trillion (ppt) levels in industrial process waters requires specialized analytical hardware that is generally not compatible with the harsh environmental conditions in these typical industrial settings. An alternative instrumental method is proposed that uses dynamic extraction in combination with gas chromatography (GC) equipped with a simple flame ionization detector (FID) to achieve these extremely low detection limits.

The methodologies demonstrated here open the way to fully compliant at-line monitoring of monoclonal antibody quality attributes.

Pepsin digestion and guanidine hydrochloride post-digestion can improve sequence coverage in antibody peptide mapping compared with trypsin digestion.

The method presented here, which uses a novel needle trap device (NTD) with sol-gel PEG-coated fibers in conjunction with GC, is a simple, inexpensive, and accurate tool for the analysis of trace levels of PCBs in water samples.

This article presents a new hydrophilic SAX hybrid monolithic column prepared by in‑capillary coating 5 μm bare silica particles with functional organic polymers. After preparation conditions were investigated and selected, the resulting column was characterized in detail.

Online 2D-LC is a powerful—and accessible—tool for analyzing pharmaceutical and biopharmaceutical samples, in both R&D and QC. It’s now easier than ever to develop 2D-LC methods, and they can be run in a fully automated manner.

Headspace GC reveals that sonication can degrade common organic solvents.

Acoustic ejection mass spectrometry (AEMS) has recently emerged as the premier ultrahigh-throughput mass spectrometric methodology for drug discovery and related fields.

Lipids in SFC are mainly separated according to their lipid classes, which simplifies quantification with standards. In this study, SFC coupled with drift time IM‑QTOF-MS was used to characterize the HepG2 lipidome.

A generalized approach using DoE is presented for the optimization of DHS extraction parameters.

Supplementary data to Dias et al., LCGC Europe 35(5), 163–170 (2022).

This GC–FID method enables accurate determination of cooling agents, which are flavor compounds commonly used in cigarette tipping paper.

With the substantial developments carried out over the past years in instrumentation, columns, and detector hyphenation, the interest in chiral supercritical fluid chromatography (SFC) has been steadily growing in various fields. In the first part of this review article, the theoretical advantages, technological developments, and common practices in chiral SFC are discussed.

This simple, rapid, and accurate HPLC-UV method can facilitate routine therapeutic drug monitoring in neonates.

A novel approach using hydrophilic-phase extraction (HPE) for the analysis of oligonucleotides in bioanalysis applications is described. The HPE method was proven to be a critical part of a fully quantitative HILIC–high-resolution mass spectrometry (HRMS) method for the RNA oligonucleotide and has potential for general application.

Aspects of applying AF4 to plasma, serum, milk, and cerebrospinal fluid in the field of analysis and characterization of proteins, biologics, and nanoparticles in biological fluids are reviewed.

Errors arising from the DNPH approach commonly used to analyze carbonyl compounds in smoke from heat-not-burn (HNB) tobacco can be avoided by using the approach described in this study.