
This article reviews a range of techniques available for separative analysis of mRNA therapeutics, their associated impurities, and delivery vehicles.
Christina Jayne Vanhinsbergh is a researcher at the University of Sheffield, UK. Her Ph.D. research focused on the development of multidimensional chromatographic methods for the analysis of therapeutic oligonucleotides. Currently, she is researching DNA alkylation from environmental compounds using LC–MS methodologies. Christina is the membership officer for the Chromatographic Society, UK.

This article reviews a range of techniques available for separative analysis of mRNA therapeutics, their associated impurities, and delivery vehicles.

Part 2 of a review of the recent Chromatographic Society (ChromSoc) spring symposium meeting focusing on small molecule analysis.

The first part of a review of the recent Chromatographic Society (ChromSoc) spring symposium meeting focusing on small molecule analysis.

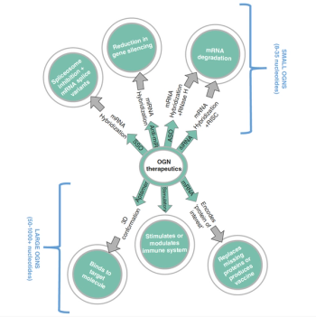
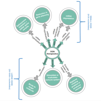
The diverse nature of oligonucleotide therapeutics leads to the requirement for multiple separation methods to characterize quality attributes. Highly chemically-modified to improve efficacy and resilience to nucleases, they are challenging to analyse using a single method. This article discusses multiple chromatographic separation methods, and the benefits of mass spectrometry (MS).

Published: October 9th 2020 | Updated:

Published: February 1st 2023 | Updated:

Published: September 7th 2022 | Updated: