
Twenty years ago, the fraud at Able Laboratories was uncovered. A chromatography data system (CDS) was at the center of the fraud. What have regulated laboratories learnt since then?

Twenty years ago, the fraud at Able Laboratories was uncovered. A chromatography data system (CDS) was at the center of the fraud. What have regulated laboratories learnt since then?

Protecting your network chromatography data system (CDS) data is critical and a service level agreement (SLA) with your IT provider is vital. What should be included? Are SLAs for in-house IT and SaaS (software as a service) similar?

In this column, we look at the current version and the update of USP <621> on high-performance liquid chromatography (HPLC) that becomes effective 1st May 2025.

Tired of life as your analytical results are always out of specification (OOS)? Fed up with yet another laboratory investigation? Get those rotten chromatograms to generate passing results by learning ways to manipulate peak integration from the experts... and now I have your undivided attention...and how reviewers, QA and inspectors can detect them!

“Questions of Quality” is 30 years old! What, if anything, has changed in chromatography laboratories over that time?

The term orphan data is used frequently in the context of data integrity. What does it mean for chromatography data systems? How can we prevent or detect orphan data?

What do the draft publications ICH Q2(R2) and Q14 for analytical procedure validation and development mean for a regulated GMP laboratory?

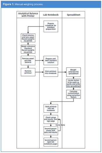
A balance printout is a fixed record, and is also called static data. But how static are static data when the weight is used in a chromatographic analysis? Also, have some regulatory data integrity guidance documents failed to comply with their own regulations?

Qualification and calibration of high performance liquid chromatography (HPLC) chromatographs is a regulatory requirement, but how proscriptive should guidance be?

There is a hidden factory in plain sight in many laboratories. Not many people know of its existence, yet it stares back at you when you work. What is the output from this hidden factory? Paper.

In September, the World Health Organization (WHO) issued a new guidance document on Good Chromatography Practices. What guidance does it contain and is it useful? Has the document failed its system suitability test (SST) acceptance criteria?

In September the World Health Organisation (WHO) issued a new guidance document on Good Chromatography Practices. What guidance does it contain and is it useful? Has the document failed its SST acceptance criteria?

This article uses case studies to explore the use and misuse of spreadsheet calculations in conjunction with a chromatography datasystem (CDS) in regulated GXP laboratories. What wonders of non-compliance will we find? How and when should spreadsheets be used in chromatographic analysis?

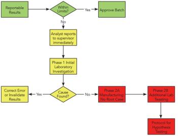
Are your OOS investigations scientifically sound and is the assignable cause correct? Or are OOS results invalidated using the ever-popular justification of analyst error?

One of the biggest failures with purchasing chromatograph systems and chromatography data system (CDS) software is either the total lack of or poorly written user requirements. So, how can you write acceptable requirements? Is specifying a chromatograph the same as software?

Examination of audit trail entries is a key part of the second-person review. What do regulatory documents say about this topic, and how can we speed up review?

Hybrid chromatography data systems are the worst possible solution for any laboratory, whether regulated or unregulated, and yet they are pervasive. Here’s why.

This is the final part of a trilogy looking at the impact of the new USP on analytical instrument qualification (AIQ) on data integrity in a regulated chromatography laboratory. This part will focus on the performance qualification (PQ) portion of the 4Qs model and, specifically, monitoring and requalification of chromatographs.

This is the second of three articles looking at the impact of the new United States Pharmacopeia (USP) on analytical instrument qualification (AIQ) on data integrity in a regulated chromatography laboratory. This part focuses on how the laboratory should supervise the execution of operational qualification (OQ) protocols by a third-party service provider. The principles described also apply to in-house metrology departments.

This is the first of three articles looking at the impact of the new United States Pharmacopeia (USP) chapter on Analytical Instrument Qualification (AIQ) on data integrity in a regulated chromatography labora-tory. In part 1, user specifications for chromatography systems and the relationship between users and sup-pliers will be discussed.

The United States Pharmacopeia general chapter on Analytical Instrument Qualification has been updated and became effective 1 August 2017. So, what has changed?

The authors discuss metrics for monitoring data integrity within a chromatography laboratory, from the regulatory requirements to practical implementation.

Raw data is a term that is used in both good manufacturing practice (GMP) and good laboratory practice (GLP) laboratories but it can create misunderstanding. What exactly does raw data mean and what electronic records are within the scope of the term?

One of the common threads in the six data integrity guidance documents published to date is the need to control any blank forms used in regulated GXP laboratories. This month’s “Questions of Quality” is focused on how to interpret the regulator’s requirements for this topic. We also pose the question: Is paper the best way to record regulated data?

In the world of data integrity, the focus is typically on the data and the numbers. How can technology, such as a laboratory information management system (LIMS), help to ensure data integrity?

Data integrity issues are changing the way that we should be undertaking computerized system validation (CSV) of our chromatography data systems (CDSs). Do you understand what is required in the brave new world of CSV?

Primary record is a term that was defined by the MHRA (Medicines and Healthcare products Regulatory Agency, the UK drug regulator) in data integrity guidance issued in 2015. In this instalment of Questions of Quality we explore what this term means in practice, and compare it with raw data in the European Union Good Manufacturing Practices (EU GMPs) and complete data in US Food and Drug Administration (FDA) GMPs. Why can’t we have harmonization of terms?

Where Can I Draw The Line?

This instalment of “Questions of Quality” looks at problems with an operational liquid chromatograph to see if they can be picked up in the performance qualification (PQ) or prevented in the operational qualification (OQ).

Chromatography data systems (CDSs) have had a starring role in many regulatory citations involving falsification and fraud in analytical laboratories regulated by Good Manufacturing Practices (GMP). In this instalment of "Questions of Quality" we will examine the citations and identify the technical and procedural controls required to ensure data integrity within these systems. Although focused primarily on the pharmaceutical industry, the principles described here are applicable to all laboratories working to established quality standards.